Veien til resultater går via menneskene​

Besøks adresse:
Industriveien 3
NO-4580 Lyngdal

post@nornebygg.no

Hos Nornebygg vet vi at verdien av selskapet ligger i menneskene som jobber her. Vårt ansvar er å gi hver enkelt de beste forutsetningene for å utnytte sitt fulle potensial – uavhengig av hvor i organisasjonen de er.​

Ledelse

Jørn Håland Nornebygg.jpg

Jørn Haaland

Administrerende direktør

(økonomi, strategi, ledelse)

+47 90619651
jorn@nornebygg.no

Sigbjørn Lunden Nornebygg.jpg

Sigbjørn Lunden

Driftsleder

(prosjekt, innkjøp og markedsansvarlig)

+47 46858539
sigbjorn@nornebygg.no

Elisabeth Nornebygg.JPG

Elisabeth Knutsen

Organisasjonsleder

(organisasjon, kommunikasjon/media, HR)

+47 99247103
elisabeth@nornebygg.no


Administrasjon

Inger Marie Nornebygg2.jpg

Inger-Marie Birkeland

HR- og administrasjonsleder

+47 90 08 12 12 
ingermarie@nornebygg.no

Erlend Weinholdt.jpeg

Erlend Weinholdt

HMSK-Leder/ HMSQ manager

erlend@nornebygg.no


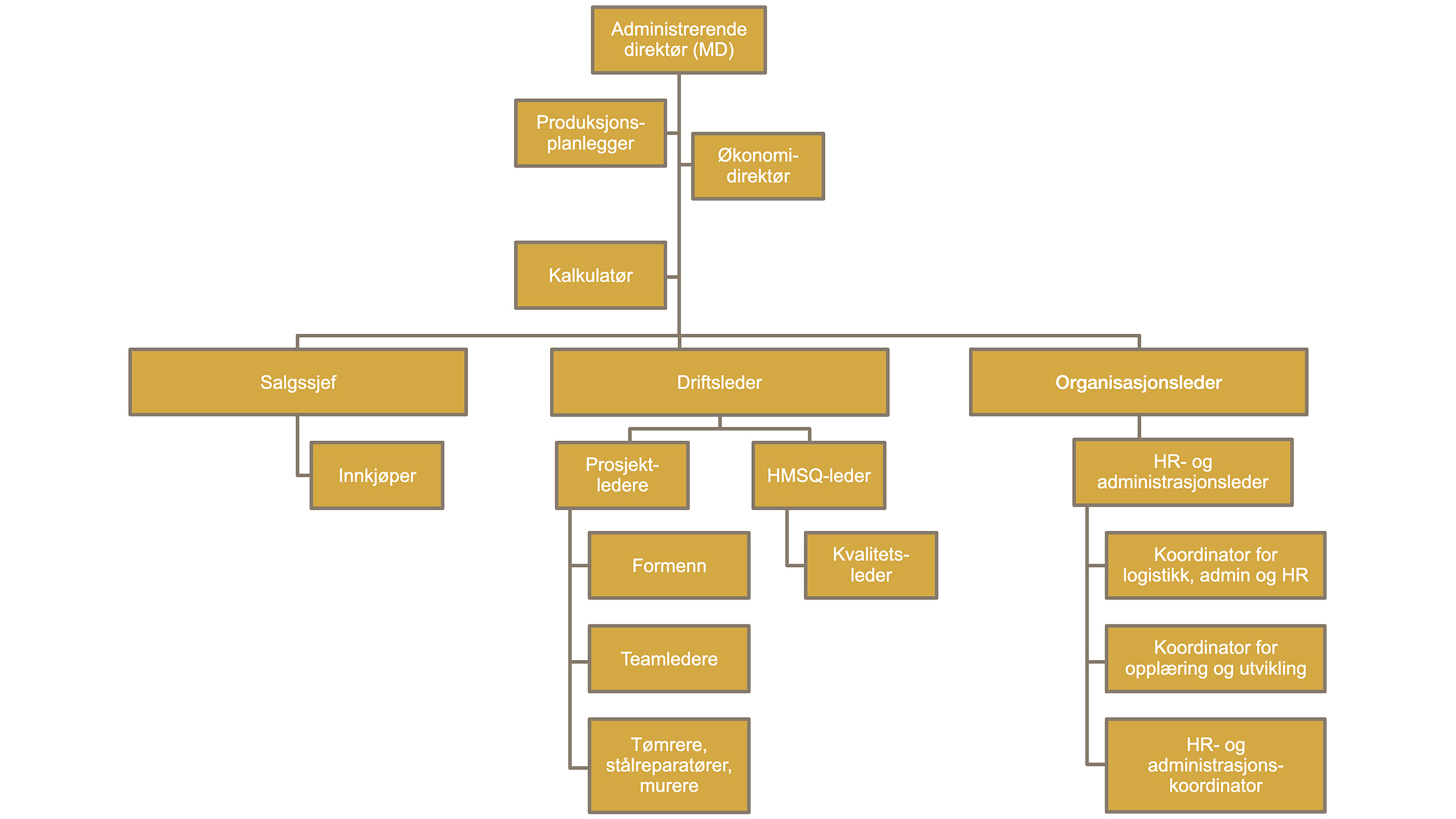
Våre rapporteringslinjer og roller

Organisasjonskart Nornebygg2.jpg